August 2025 – 2-way monitor with SB Acoustics transducers – Low budget

The VCL EM3 is a practical realization of the VCLLabs concept study VCL-EX32, built by an audio enthusiast. It is a budget-friendly monitor speaker featuring SB Acoustics drivers: the 6-inch SB17MFC35-8 midwoofer and the 1-inch silk-dome SB26STAC-C000-4 tweeter — both offering excellent performance relative to their cost.
A vented-box (bass reflex) enclosure is used. The cabinet dimensions (W × H × D) are 25 × 49 × 30 cm, excluding the speaker stand.
The bill of materials for this pair of speakers, including a high-quality crossover, is around €730.
Initial listening tests have been carried out with the first prototype crossover filter. This loudspeaker delivers remarkably good performance for a small monitor. The selected SB transducers appear to be an excellent choice to achieve very good behaviour at a low cost.
Contents
- Chapter 1 Specification Headlines
- Chapter 2 Bill Of Material
- Chapter 3 Speaker System
- Chapter 4 Cabinet
- Chapter 5 Acoustical and electrical measurements of the transducers on IEC baffle
5.1 Midwoofer SB17MFC35-8
5.2 Tweeter SB26STAC-C000-8
5.3 Acoustic center offset of midwoofer and tweeter - Chapter 6 Acoustical and electrical measurements of the transducers in the cabinet
6.1 SPL on-axis full space measurement
6.2 SPL on-axis ground plane measurement
6.3 SPL off-axis full space measurement and calculation of the power and directivity index
6.4 Midwoofer SB17MFC35-8 impedance measurement in the basreflex cabinet - Chapter 7 Crossover filter
- Chapter 8 Responses of the total speaker with crossover filter
- Chapter 9 VituixCad design VCL EM3
Chapter 1 Specification Headlines
- System: 2-way, vented box system, passive X-over
- Midwoofer: SB Acoustics SB17MFC35-8
- Tweeter: SB26STAC-C000-4
- Low frequency response: F3 = 55 Hz
- Sensitivity: 83.0 dB at 1m, 2.83 Vrms, full space
- SPL at maximum excursion, 55 – 20000 Hz: 94 dB, 1m, full space
- Crossover: LR4 at 2500 Hz
- Impedance: value between 5.6 and 33 Ohm
- Cabinet dimensions, exclusive stand: W x H x D = 25 cm x 49 cm x 30 cm
Chapter 2 Bill Of Material
Retail prices inclusive tax
- 2 x Midwoofer SB Acoustics SB17MFC35-8: €146
- 2 x Tweeter SB Acoustics SB26STAC-C000-4: €95
- Components for good quality crossover: €164
- Cabinet wood cut to size and front panel CNC: €250
- Binding posts, damping material, cables, basreflex ports: €78
- Total with good quality crossover €733 euro
Chapter 3 Speaker System
The speaker system study has been done in the VCLLabs VCL- EX32 concept.
Chapter 4 Cabinet
Cabinet Mechanical drawing
These are the cabinet dimensions as used for this project.

At the bottom, there is an internal chamber to mount the crossover filter.
All panels are 18 mm thick, except for the front panel, which is 22 mm thick.
The transducers are mounted flush with the front panel.
For the ports, two tubes with a diameter of 35 mm and a length of 135 mm are used. The Monacor MBR-35 bass-reflex tube is a suitable choice for this application.
Regarding the cabinet filling with damping material: against the inside walls of the cabinet, behind the midwoofer, one Monacor MDM-2 panel (63 × 33 × 3.5 cm) is placed. In the internal compartments behind the transducers, 225 grams of long-tailed sheep wool is used.
We always place the wool in mesh bags (for example, small onion bags). This makes it very practical to position the wool inside the cabinet, keep it away from the backs of the drivers, and easily insert, remove, or weigh it.
Damping material in the cabinet

Finished cabinets

Chapter 5 Acoustical and electrical measurements of the transducers on IEC baffle
5.1 Midwoofer SB17MFC35-8
SB17-MFC35-8 mounted in IEC baffle

SB17MFC35-8 Measured Infinite baffle response at 1m on-axis , 2.83 Vrms

This infinite baffle response is obtained by splicing, at 800 Hz, the IEC-baffle SPL measurement at high frequencies with a calculated response at low frequencies, using the TSP derived from the measured impedance response at 2.83 Vrms on the IEC baffle.
SB17MFC35-8 Measured Impedance at 2.83 Vrms on IEC baffle

5.2 Tweeter SB26STAC-C000-8
SB26STAC-C000-4 mounted in the IEC baffle

SB26STAC-C000-4 Measured Infinite Baffle response at 1m on-axis , 2.83 Vrms

This infinite baffle response is obtained by splicing, at 750 Hz, the IEC-baffle SPL measurement at high frequencies with a calculated response at low frequencies, using the TSP derived from the measured impedance response at 2.83 Vrms on the IEC baffle.
SB26STAC-C000-4 Measured Impedance at 2.83 Vrms on IEC baffle

5.3 Acoustic center offset of midwoofer and tweeter
To measure the acoustic center offset, the impulse response starting times of the midwoofer and the tweeter are compared. Both transducers are mounted in the IEC baffle, with the microphone at exactly the same on-axis position at 1m from the IEC baffle.
Impulse response of the midwoofer (black) and the tweeter (red) on IEC baffle

The midwoofer impulse response starts 0.85 ms after the tweeter impulse response. It means that the midwoofer acoustic center is positioned 29.5 mm behind the tweeter acoustic center.
Back to top of page
Chapter 6 Acoustical and electrical measurements of the transducers in the cabinet
Acoustical SPL measurements have been carried out in two different loudspeaker domain spaces: one in a full-space domain and one in a ground-plane domain.
The full-space measurement is recommended for obtaining accurate SPL results at high frequencies, while the ground-plane measurement provides more accurate results at low frequencies.
For the midwoofer, both a full-space and a ground-plane measurement have been performed to achieve the most accurate responses across low and high frequencies. For the tweeter, only a full-space measurement has been performed.
More information about loudspeaker domain spaces can be found on Tech Page 07 – VCLLabs.
The impedance of the midwoofer, mounted in the bass-reflex cabinet, has been measured. For the tweeter, the impedance measurement on an IEC baffle can be used.
6.1 SPL on-axis full space measurement
Full space measurement setup

The loudspeaker cabinet is placed on a 150 cm-high stand.
The microphone is positioned at 178 cm above the ground for the midwoofer and at 194 cm above the ground for the tweeter.
An MLS measurement is performed with a reflection-free FFT window of 7.6 ms for the midwoofer and 8.6 ms for the tweeter, resulting in a reliable SPL measurement down to about 130 Hz for the midwoofer and 116 Hz for the tweeter.
Impulse response of SB17MFC35-8 mounted in the basreflex cabinet, measured full space at 1m on-axis , 2.83 Vrms

SB17MFC35-8 mounted in the basreflex cabinet, measured full space at 1m on-axis , 2.83 Vrms

Impulse response of SB26STAC-C000-8 mounted in the cabinet, measured full space at 1m on-axis , 2.83 Vrms

SB26STAC-C000-8 mounted in the cabinet, measured full space response at 1m on-axis , 2.83 Vrms

6.2 SPL on-axis ground plane measurement
Ground plane measurement setup

The loudspeaker cabinet is placed on the ground with a slight forward tilt to measure exactly on the midwoofer axis.
The microphone is positioned on the ground at exactly 2 m from the midwoofer location on the front baffle.
An MLS measurement is performed with a reflection-free FFT window of 12.5 ms, resulting in a reliable SPL measurement down to about 80 Hz.
Impulse response of SB17MFC35-8 mounted in the basreflex cabinet, measured ground plane at 2m on-axis , 2.83 Vrms

SPL of SB17MFC35-8 mounted in the basreflex cabinet, measured ground plane at 2m on-axis , 2.83 Vrms

This measurement has been corrected below 50 Hz with a simulated response to improve the accuracy below 50 Hz.
Back to top of page
6.3 SPL off-axis full space measurement and the calculation of the power and directivity index
The off-axis measurements are performed indoors.
An MLS measurement is carried out with a reflection-free FFT window of 3.5 ms, resulting in a reliable SPL measurement down to about 300 Hz.
This provides sufficient bandwidth for off-axis evaluation.
Measured Horizontal SPL off axis response of midwoofer SB17MFC35-8 in the cabinet
at 0, 15, 30, 45, 60, 75 and 90 degrees at 3m in full space

Measured Horizontal SPL off axis response of tweeter SB26STAC-C000-4 in the cabinet
at 0, 15, 30, 45, 60, 75 and 90 degrees at 3m in full space

SPL on axis (black) and Power (blue) of midwoofer SB17MFC35-8 in the cabinet in full space
Calculated out of the off-axis measurements

SPL on axis (black) and Power (red) of tweeter SB26STAC-C000-4 in the cabinet in full space
Calculated out of the off-axis measurements

Directivity Index DI in full space of midwoofer (blue) and tweeter (red) in the cabinet
Calculated out of the off-axis measurements

The Directivity Index plot shows that, to keep the DI of the sum response flat, the crossover frequency can be chosen around 2.5 kHz.
6.4 Midwoofer SB17MFC35-8 impedance measurement in the basreflex cabinet

This is the impedance of the SB17MFC35-8 mounted in the basreflex cabinet of 20 L, filled with 250 gr sheep wool and Monacar MDM-2 acoustic panels against the internal cabinet walls, like desribed in the cabinet chapter.
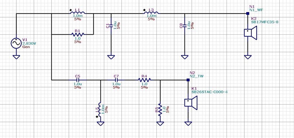
Chapter 7 Crossover Filter
Filter Targets
LR4 at 2500 Hz

Sensitivity is 83.0 dB. The -3 dB cutoff frequency (F3) is 55 Hz.
Acoustic centers of the transducers
The acoustic center of the midwoofer is 29 mm behind the acoustic center of the tweeter.
Schematic configuration

Crossover filter components
For a good quality crossover, air core wire coils, MKP capacitors and 10W MOX or carbon resistors, are recommended.
Chapter 8 Responses of the total speaker with crossover filter
SPL of the filtered drivers and the sum at 1m, 2.83 Vrms, full space

The passive filter schematic was intentionally designed to be as simple as possible, using only a minimal number of components. As a consequence, there is some SPL boost at both low and high frequencies.
Flattening the SPL would require adding an impedance – compensation network across the midwoofer and some extra components for the tweeter filter.
The speaker performs very well with this response, and we decided to keep it as is.
The filtered SPL of the midwoofer and tweeter is not perfectly on target within their respective stop bands.
However, the passive filter has been designed to compensate for the acoustic center offset between the midwoofer and tweeter and to align their phases as closely as possible using a simple passive filter.
Impedance

Phase of the filtered drivers, full space
Woofer in blue, tweeter in red, sum in black, phase target in grey

SPL of the sum on and off axis at 3m, 2.83 Vrms, full space
0 degrees in black, 30 degrees in green, 60 degrees in blue

Power response of the filtered drivers and the sum at 3m, 2.83 Vrms

The power dip around 1.4 kHz is related to the baffle-step frequency – the frequency where the speaker’s radiation pattern shifts from omnidirectional (4π steradians) at low frequencies to a more directional, half-space pattern (2π steradians) at high frequencies. Around this baffle-step frequency, additional beaming of the transducer mounted in the cabinet occurs, resulting in some power loss if the SPL sum response is designed flat on-axis.
Directivity Index in full space of the filtered drivers and the sum
woofer in blue, tweeter in red, sum in black

Chapter 9 VituixCAD design VCL EM3
The crossover design has also been created in VituixCAD, using the on-axis SPL data curves from the measurements. This VituixCAD project is particularly useful for making adjustments to the crossover schematic when fine-tuning the speaker during the practical build.
The VituixCAD project and associated data files are available in a ZIP archive upon request.
Back to top of page
